
热点栏目
自选股
数据中心
行情中心
资金流向
模拟交易
客户端
文章来源:浙商银行FICC
作者|蔡睿亿 朱捷
01
市场回顾:避险溢价与投机浪潮共振
2026年1月,贵金属市场整体呈现出 “开局温和修复,中期加速逼空,月末极值回撤” 的极端运行特征。
伦敦金单月录得13.36%的惊人涨幅,自2026年开年即确立了强势多头格局,月末收盘虽有回落但仍站稳在$4,800/oz上方。伦敦银走势更为激进,月内最高触及$120/oz附近的史诗级高位,随后在月末遭遇流动性冲击出现大幅回吐,收盘回落至$85/oz附近。
行情主线围绕 “避险溢价常态化” 与 “实物资产再定价” 展开。在美债利率大幅反弹(10年期美债收益率上行2.90%)的背景下,贵金属与实际利率逻辑出现显著脱钩。地缘冲突升级(委内瑞拉特别行动)与美元信用折价成为核心驱动力,白银在投机资金推动下出现明显的“逼空”行情。月末,随着美联储暂停降息落地及获利盘集中了结,板块波动率飙升,市场从单边上涨转入高位巨震。
阶段一:1月2日至1月10日——地缘风险升温,价格温和攀升
1月上旬,贵金属价格呈现稳步上行态势。 一方面,美国针对委内瑞拉采取特别行动,叠加中日贸易摩擦等地缘事件发酵,市场避险情绪升温,为金价提供了坚实的底部支撑;另一方面,资金在年初重新进行资产配置,尽管1月9日非农数据扰动了短期预期,但金价依托5日均线稳步推升,黄金运行于$4,400–4,500/oz区间,白银则在$75/oz附近蓄势。
阶段二:1月11日至1月27日——资金加速涌入,白银领衔主升浪
1月中旬起,贵金属进入加速逼空的单边主升阶段。 在此阶段,市场交易逻辑由“防御”彻底转向“进攻”。随着美元指数跌破关键关口,投机资金疯狂涌入工业属性与弹性更强的白银市场。
黄金:无视利率上行压力,呈现大角度的斜率拉升,于1月27日触及$5,600/oz附近的历史极值。
白银:在“补涨+逼空”双重逻辑下,价格出现近乎垂直的上涨,从$80/oz一线快速飙升至$120/oz 上方。金银比在此期间由60附近快速下探至47左右,显示出极度的投机亢奋。
阶段三:1月28日至1月31日——极端避险情绪冲顶失败,地缘与货币预期同步反转
1月末,市场在连续加速上涨后,进入高杠杆、多头高度一致的极端状态。在议息会议落地后,“美国航母逼近伊朗”的消息迅速发酵,市场对中东局势升级的预期在极短时间内被推至极端水平。避险资产遭遇情绪性抢筹,贵金属价格在高位进一步加速,风险溢价被一次性透支。
但这一极端预期很快遭到现实修正:地缘局势并未进入实质性军事冲突,而是迅速转向谈判与降级路径;随着避险叙事降温,市场对美联储主席任命凯文·沃什、以及后续货币政策路径的理解同步发生反转,此前被放大的宽松与避险共振预期开始回吐。在地缘风险未兑现 + 货币预期反身性逆转的双重作用下,前期积累的高杠杆多头迅速失去逻辑支撑,市场由“情绪追涨”切换为“预期修正”,触发集中式平仓。
价格表现上,1月29日至30日贵金属出现快速且幅度巨大的回撤:黄金自$5,600/oz附近高位快速回落至$4,800/oz一线;白银回撤更为剧烈,单日振幅显著放大,从$120/oz上方急跌至$85/oz附近。
02
贵金属板块后市展望:
波动率进入下行修复期,黄金重新为锚
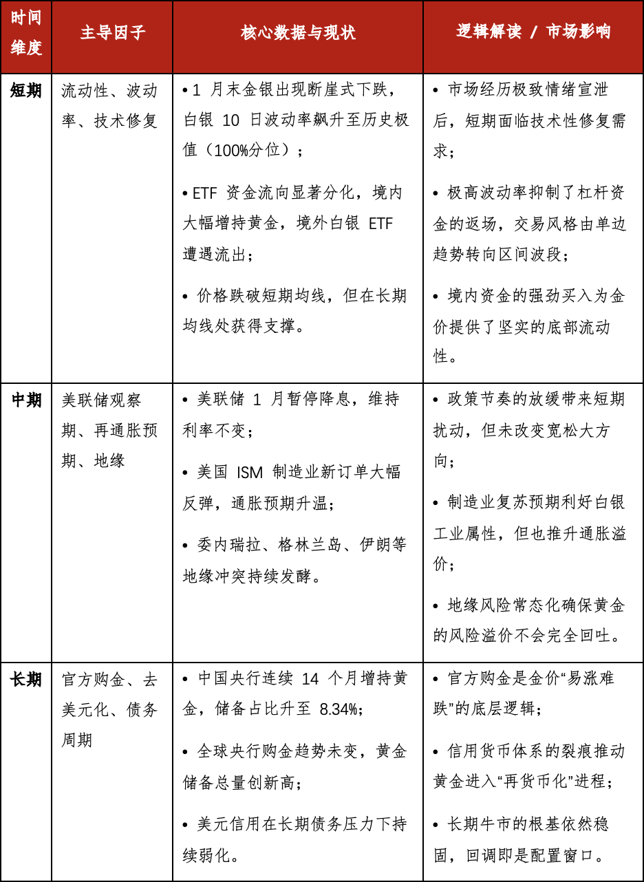
短期因子:
短期支撑显著变弱,黄金相对有支撑
1、ETF:
境内外黄金ETF需求分化,白银ETF遭遇显著流出
2026年1月,贵金属ETF市场的资金流向呈现显著分化。黄金市场内部,境内外投资者的行为差异巨大,而白银市场则遭遇了明显的资金撤离压力。
黄金方面,境内投资者的配置热情高涨。1月份,境内黄金ETF持仓量大幅增长15.66%,延续了自2025年第四季度以来的强劲增仓趋势。与此形成对比的是,境外主流黄金ETF持仓仅微增1.54%,增速较前几个月有所放缓。这表明国际机构投资者对增持黄金持相对审慎的态度。
白银方面,资金流出态势则更为严峻。1月,境外白银ETF持仓量环比大幅减少5.60%,创下近一年来的最大单月流出幅度。这表明白银的短期投资需求大幅减弱。1月市场对全球经济放缓的担忧可能压制了工业需求预期,同时,在贵金属板块内部,部分资金可能在价格回调过程中选择从波动更大的白银撤出,转向其他资产或持币观望。
1月ETF资金流数据分化意味着贵金属板块缺乏统一的短期资金面支撑,白银面临的抛压尤为突出。
数据来源:同花顺
2、波动率:
贵金属波动率均处于极端值,修复道路漫长
2026年1月,贵金属市场的波动性显著加剧,尤其是白银的波动幅度达到了历史极端水平。
从历史已实现波动率看,截至1月30日,白银的10日滚动年化波动率飙升至159.91%,处于统计意义上的历史100%百分位,意味着其短期波动剧烈程度已超过过往所有观测时期。同期,黄金的10日滚动年化波动率也升至61.64%,处于历史99.88%分位,同样处于极高区间。这一数据表明,1月末贵金属市场,特别是白银,经历了价格的大幅无序波动。
从市场预期的隐含波动率看,CBOE黄金波动率指数(GVZ)与白银ETF波动率指数(VXSLV)在1月整体呈现先抑后扬的走势。1月上半月,两者均处于相对低位运行;进入下半月,尤其是1月末,两者同步快速拉升。白银的隐含波动率绝对值及上升幅度均远超黄金,在月末1月26日-1月29日隐波指数甚至位于100以上,1月31日黄金隐波指数为44.08(历史98.47%分位数),白银隐波指数为99.81(历史99.89%分位数)。
1月份贵金属波动率全线上行至历史极端高位,表明白银价格出现了剧烈震荡,市场情绪出现显著波动。极高的波动率环境通常会抑制短期投机性资金的活动,并增加交易的成本与风险。
波动率的极端高位预示着,短期配置价值的显著降低,2月难有加速行情, 趋势暂歇。
数据来源:路透
3、境内外价差:
贵金属境内外价差给出对冲交易空间
2026年1月,境内黄金与白银相对于其境外基准价格的溢价均显著扩大,显示境内市场的需求强度或流动性结构出现变化。
境内黄金价差在1月呈现快速走阔并创出阶段新高的态势。从价差走势图来看,代表短期价差的K线在1月脱离此前数月的小幅波动区间,出现近乎垂直的上涨。其5日移动均线同样大幅上扬,并显著高于20日与60日等中长期均线,形成陡峭的上升曲线。这表明黄金的境内外溢价在1月不仅走强,且动能强劲。
境内白银价差亦在1月呈现出明确的走阔趋势。价差K线在1月成功突破2025年第四季度形成的震荡平台,随后步入加速上行通道。
随着单边波动率下行,境内外价差的大幅溢价逐步显现出对冲空间,境内外对冲交易机会在2月显著,预计会对市场起到加速平抑单边价格波动的作用。黄金白银在2月将更可能维持区间震荡。
黄金境内外价差走势
白银境内外价差走势
数据来源:路透,同花顺
4、市场风险偏好:
权益资产高位停滞,黄金脱钩利率走出独立主升浪
1月全球主要资产呈现出极端的 “分化与脱钩” 运行特征,避险属性压倒宏观定价成为核心驱动。
根据数据,1月伦敦现货黄金录得惊人的13.36%单月涨幅,这一表现不仅远超历史同期均值,更在多资产对比中形成碾压优势。同期,代表风险资产的纳斯达克综合指数仅上涨0.18%,标准普尔500指数仅微涨0.62%。权益市场在高位呈现出明显的动能枯竭与滞涨迹象,资金并未延续前期的风险偏好,而是选择在避险资产中寻求爆发力。
值得注意的是,黄金与美债利率出现了显著的 “正相关脱钩” 现象。1月美国10年期国债收益率大幅上行2.90%,通常情况下,利率上行会对无息资产黄金形成压制,然而本月金价在利率显著反弹的背景下依然暴涨,资金不惜承担更高的持有成本也要强行配置黄金。
从波动率指标看,市场恐慌情绪处于温和回升的前夜。CBOE波动率指数(VIX)在1月整体结束了此前的单边下行趋势,在低位区间出现底部抬升与小幅反弹的迹象暗示市场对未来的不确定性定价正在重新升温。
综合来看,1月的风险偏好结构发生了质的转变,当前市场并非典型的“股债双杀”恐慌模式,而是资金主动脱离传统股债逻辑,向实物与避险资产集中迁移的 “防御性进攻” 阶段。
重点资产回报
数据来源:同花顺,路透
5、商品估值比较:
黄金估值给出性价比,原油进入修复周期
1月贵金属估值逻辑由“工业复苏”转向“美元重估”,板块内部呈现出强货币属性、弱能源属性的显著分化。
1月金银比呈现激烈的探底回升走势。月初白银在资金情绪驱动下显著跑赢黄金,推动金银比一度下探至47附近的极端低位。月末该比值出现较强反弹修复,但整体仍运行于60下方的历史低位区间。这表明虽然白银的高弹性得到充分释放,但在极度亢奋后,市场开始修正过热的投机情绪。
此外,金铜比在0.34–0.42的高位区间内宽幅震荡。尽管金价录得14%的大幅上涨,但铜价在流动性宽松背景下跟随上行,使得两者比值未出现进一步失衡。这反映出本轮行情并非单纯的避险,而是宏观流动性泛滥引发的贵金属与有色金属共振普涨;金油比延续单边上行趋势,突破78一线,创下阶段性新高,此后月末油价上升,黄金大幅下跌使得金油比短暂恢复;美元指数(DXY)在1月有效跌破100整数关口,并进一步加速下行至96附近,创下近期新低。虽在月末得到较强修复,但美元信用依旧走弱,构成了本月大宗商品(除原油外)估值中枢整体抬升的核心驱动力。
在当前金银比下,黄金的估值重新具备吸引力,并且原油出现估值修复的走势,预计整个2月,黄金将相对保持强劲,资金将从工业金属转向原油、能源的配置。
数据来源:同花顺
中期因子:
降息节奏暂缓,需求韧性引导再定价
1、美联储货币政策:
暂停降息开启“观望模式”,期限倒挂低位徘徊
在2026年1月28日的议息会议上,美联储维持基准利率在3.50%–3.75%区间不变。这一决策符合市场预期,标志着在2025年连续三次累计降息75个基点后的首次“技术性暂停”。尽管会议声明中出现了两名投票成员(Waller 与 Miran)主张继续降息25个基点的不同意见,显示内部存在分歧,但主流基调已偏向审慎。鲍威尔在发布会中将经济描述为“稳健”而非此前的“温和”,并强调需要时间评估前期宽松政策的传导效应。
相应的1月末金价在$5,500/oz以上创下历史新高,反映出市场将美联储的“观察期”解读为降息周期的中继而非终点。黄金在利率维持相对高位的情况下走出独立行情,主因是地缘溢价与对美联储独立性的担忧共同推动了“信用对冲”交易。
根据数据,2Y–3M利差在1月仍维持明显的倒挂状态,但极端倒挂程度显著收敛。倒挂的延续反映出市场对中期经济衰退风险的定价并未完全撤出,这也成为金价在1月份向上突破的核心动力之一。
市场等待沃什的讲话来重新考虑降息的路径,当前的利差大幅上行,带动黄金下行,给出了配置黄金的绝佳机会。如果货币政策将延续之前预期的3次降息路径,黄金将有大幅修复的机会,当前是极有价值的入场机会,可能和2023年1月情况类似。
数据来源:同花顺
2、中美经济情况:
需求端显著分化,美国制造业新订单强力反弹
1月中美PMI指标显示,全球制造业需求端出现显著分化。美国制造业在经历长期低迷后,订单端呈现爆发式修复;而中国制造业景气度虽有回升,但订单端仍面临一定收缩压力。
美国方面,根据1月最新数据,美国ISM制造业PMI 新订单指数录得57.10%,较前期的收缩区间实现跨越式反弹,进入显著扩张区间。这表明美国本土制造业需求出现脉冲式修复;中国方面, 1月制造业新订单指数录得49.20%,仍处于荣枯线下方。这反映出当前生产端的修复主要受政策托底和春节前备货驱动,内生性需求动能仍待进一步激发。
综合来看,1月中美经济数据呈现“美强中稳”的初步特征。美国制造业需求端的意外走强,为全球商品市场提供了新的估值锚点,使得贵金属板块在1月份表现出明显的 “顺宏观、强趋势” 交易特征。
从宏观经济看,黄金和工业金属的走势有一定支撑,通胀的预期在经济强势的背景下预计还会持续。
数据来源:同花顺,美国供应管理协会
长期因子:
信用对冲深化,美元止跌回升扰动估值
1、美元指数:
破位下探后超跌反弹,整数关口压力与支撑并存
1月美元指数(DXY)呈现“深蹲起跳”的极端走势,运行中枢显著下移后出现脉冲式修复。
月内美元指数主要受制于宽松交易拥挤与美债供给压力的双重抑制,价格从月初的99上方一路震荡下行,接连击穿98与97整数关口,并于1月下旬探至96.0附近,创下阶段性新低。同期12个月SOFR利率并未跟随美元出现同幅度的剧烈下行,而是维持在3.4%–3.5%区间窄幅波动,这种“利率企稳、汇率补跌”的背离形态,反映出市场在1月主要交易的是对美元作为计价锚的信用折价。
进入1月末,随着美联储议息会议释放出的“暂停降息”信号以及部分空头获利了结,美元指数在超卖区域录得脉冲式反弹,重新收复97关口。展望后市,尽管月末的反弹暂时缓解了美元的单边下跌压力,但在96–100的低位区间内,美元指数缺乏内生性的强劲上行驱动,大概率将转入宽幅筑底震荡,这对大宗商品的估值压制将边际减弱,但短期波动或将加剧。
数据来源:路透
2、央行黄金配置:
官方储备结构性攀升,长期买盘夯实底部
进入2026年1月,全球官方部门对黄金的战略性配置需求依然强劲,根据数据,世界黄金储备总量在1月继续稳步攀升并刷新历史高位,显示出在全球货币体系重构与地缘摩擦加剧的背景下,各国央行对于提升储备资产独立性与安全性的诉求有增无减。
具体结构上,中国央行延续黄金增持节奏,其黄金在官方外汇储备中的占比已进一步抬升至8.34%,曲线呈现出清晰且陡峭的线性增长态势;与此同时,全球范围内的黄金储备占比亦同步上行逼近26%的历史高点,二者形成的共振上行表明“去美元化”与储备多元化已成为全球共识。
官方层面的持续性买入,不仅在实物供需层面锁定了大量流动性,更在估值层面为金价提供了坚实的边际安全垫,使其在面临美元阶段性反弹等短期扰动时,仍具备极强的内在抗跌韧性与长期上涨动能。
数据来源:同花顺
技术面展望
1、黄金
趋势结构:
黄金在1月经历了两段式极端行情:上半月依托均线系统单边加速逼空,触及$5,598/oz的历史极值后,月末受获利盘了结与流动性冲击影响出现“V型”剧烈回撤。当前价格已跌破MA5、MA10等短期均线组,但在MA60长期均线($4,425 附近)处获得关键技术性支撑并收出长下影线。目前的格局属于长期上升趋势未破,但短期结构转入宽幅震荡修复的阶段。
支撑与阻力:
主要支撑区:$4,470 – $4,500/oz该区域为 MA60 均线切线位与前期起涨平台的重叠区,是维持中期牛市结构的生命线。
短期防守:$4,670/oz月末探底回升的实体收盘区域,若能企稳,表明情绪修复初步完成。
主要阻力区:$5,017 – $5,080/ozMA10均线与 MA5 均线形成的死叉反压区,也是反弹后上影线触及高点,反弹至此将面临较强解套压力。
技术指标状态:
均线系统:短期均线(MA5/10/20)呈高位拐头向下形态,但长期均线(MA60)保持向上斜率,价格回踩至长期均线处获得支撑,显示多空博弈在长短周期上出现分歧。
MACD:出现高位死叉,快线下穿慢线,绿柱动能开始释放,表明此前的单边上涨动能已耗尽,市场进入动量修正期。
RSI:RSI(6) 从超买区快速回落至中性区域,乖离率得到充分修正,短期超卖风险解除,指标进入观望区。
技术面展望预计 2 月金价将呈现 “探底企稳、宽幅震荡” 的走势特征::
从技术结构看,月末的急跌完成了对MA60均线的“回踩确认”,只要价格能够守住$4,470/oz这一中期多空分水岭,整体的上升趋势就不会发生质变。
由于上方$5,000/oz关口堆积了大量套牢盘,且 MACD 处于死叉调整周期,短期内直接 V 型反转创新高的难度较大。
策略上:关注4670附近的低吸机会,反弹至 5100 压力位时需注意回落风险。
2、白银
趋势结构:
1月白银经历了极端过山车行情,走势由单边逼空转向流动性踩踏。月内,白银在1月中下旬出现近乎垂直的抛物线式拉升,创出$121.647/oz的历史极值,随后月末遭遇获利盘集中了结与去杠杆冲击,出现断崖式下跌。目前价格已连续击穿MA5、MA10及 MA20短期均线组,回调深度触及MA60附近。当前结构属于超级主升浪后的剧烈均值回归与宽幅震荡修复阶段。
支撑与阻力:
主要支撑区域:$73.0/oz - $78.0/oz该区域包含了 MA60 长期均线以及本次暴跌探底的实体低点区域,是维持中期牛市结构的生命线。
次级支撑:$64.0/oz - $66.0/oz若跌破长期均线,下方前期的密集成交平台将成为防守位置。
上方压力位:$93.0/oz - $95.0/ozMA10与 MA20均线形成的死叉反压区,此处堆积了大量高位套牢盘,反弹至此将面临强阻力。
技术指标状态:
RSI从极度超买区间直线跳水至弱势区间,乖离率得到暴力修正,短期杀跌动能释放较充分,但多头情绪严重受损。
MACD在高位形成明确的死叉,绿柱动能快速放大,快慢线高位下行,显示当前仍处于空头主导的动量释放期,尚未出现企稳金叉信号。
均线结构出现分化,短期均线(MA5/10/20)呈空头排列压制价格,而下方 MA60 仍保持向上斜率,表明长短周期博弈加剧,趋势完整性受到严峻考验。
技术面展望:
综合来看,1月白银技术结构经历了从“逼空”到“崩盘”的剧烈切换。当前的急跌属于对前期过度投机的均值回归,价格正寻找新的平衡中枢。
预计2月将进入 “探底企稳、修复指标” 的阶段。在$73.0–$78.0关键支撑区间未被有效跌破前,白银的长期上行趋势尚存一线生机;但由于上方$93.0一线压力沉重,短期难以直接V型反转创新高。操作上需警惕波动率维持高位,行情将更多体现为区间内的剧烈拉锯。
03
市场总结与展望
1、阶段判断:
主升浪后剧烈洗盘,黄金重新给出机会
经历2026年1月末由获利盘了结与流动性收紧引发的极端“V型”回撤后,贵金属板块在 2 月初进入
贵金属板块在 2 月处于 趋势未改、波动剧烈、等待新锚点 的阶段。由单边加速逼空,转入区间的宽幅拉锯与筹码交换。结构上,黄金维持“避险锚”的配置属性,白银则处于高赔率与高风险并存的“投机出清”阶段,板块呈现“黄金夯实底部、白银剧烈分化”的特征。
。黄金在长期均线附近获得关键支撑,并未破坏中期上涨趋势;白银则在经历史诗级逼空(触及 $121/oz)与崩盘后,价格弹性显著放大,目前正寻找新的估值中枢。板块整体呈现出“急涨急跌后转入宽幅震荡”的特征。
从宏观层面看,美联储在 1 月议息会议上选择 暂停降息,进入政策观察期,这在一定程度上修正了市场过于激进的宽松预期。然而,10年期美债收益率的反弹并未改变实际利率下行的长期逻辑,且美国制造业新订单的意外强劲引发了“再通胀”预期,为贵金属提供了除避险外的第二重支撑。美元指数在触及 96 低位后虽有反弹,但整体信用折价的逻辑依然有效。
与此同时,地缘政治风险并未随价格回调而降温。美国针对委内瑞拉的特别行动以及全球贸易摩擦的常态化,使得黄金的“信用对冲”与“避险溢价”成为市场定价的长期变量。在流动性冲击消退后,基本面逻辑将重新主导定价。
整体判断:
贵金属板块在 2 月处于趋势未改、波动剧烈、等待新锚点的阶段。由单边加速逼空,转入区间的宽幅拉锯与筹码交换。结构上,黄金维持“避险锚”的配置属性,白银则处于高赔率与高风险并存的“投机出清”阶段,板块呈现“黄金夯实底部、白银剧烈分化”的特征。
2、因子特征:
短期波动高企、中期通胀抬头、长期信用重构
3、策略建议:
黄金逢低配置核心仓位,白银严控杠杆区间交易
结合当前因子结构与技术状态,策略框架如下:
1、趋势判断:
贵金属板块已完成 1 月末的极端情绪释放,进入波动率高位收敛与趋势修复阶段。
结构上呈现:
黄金:急跌企稳 → 宽幅震荡,总体中期趋势保持延续
白银:泡沫挤出后寻找新平衡,波动率仍处极端高位,风险偏好下降
铂金/钯金:跟随板块波动,但在制造业复苏逻辑下具备补涨潜力
预计2月运行区间:
黄金:$4,470 – $5,400/oz(依托 MA60 支撑震荡,上方均线死叉有压制)
白银:$73 – $95/oz(波动极大,甚至可能出现日内 5-10 美元的振幅)
铂金/钯金:维持跟随震荡,关注工业端消息指引
2、操作策略:
黄金:以中长期配置与波段交易为主。建议在 $4,470–4,500/oz(MA60 支撑区)附近分批布局多单,作为底仓持有;上方 $5,100/oz 关口面临较重套牢盘压力,短线可适当止盈或进行保护性对冲,不宜在反弹初期盲目追高。
白银: 严格控制仓位,回避高杠杆。当前白银波动率极高,双向洗盘风险极大。建议放弃单边趋势幻想,转为在 $73–$95 区间内进行低吸高抛的网格交易;
铂金/钯金:观望为主,若回调至关键支撑位且配合制造业数据进一步好转,可尝试少量左侧配置。
新浪合作大平台期货开户 安全快捷有保障
海量资讯、精准解读,尽在新浪财经APP
责任编辑:朱赫楠
聚美策略提示:文章来自网络,不代表本站观点。